To do test #2
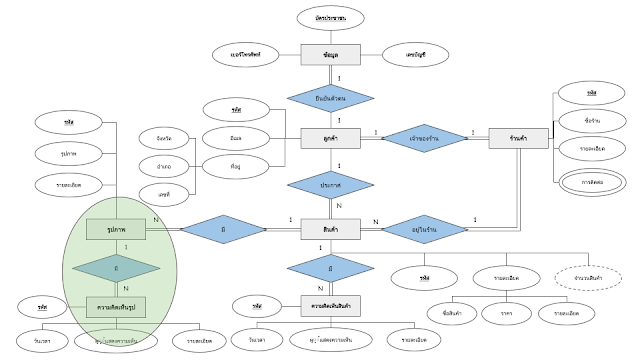
![]() |
| รูปที่1 แสดง ER DIAGRAM |
- จาก ER model จะเห็นได้ว่ามีทั้งหมด 7 Entity คือ info (ข้อมูล), customer (ลูกค้า), store (ร้านค้า), product (สินค้า), product_comment (ความคิดเห็นสินค้า), img_comment (ความคิดเห็นรูป) เเละ img (รูปภาพ) ในขั้นตอนนี้ จะเป็นการแปลง ER Diagram เป็น Relations จะได้ดังนี้
ER DIAGRAM to relations #1
- Step 1: Mapping Entity
- info (ข้อมูล)
![]() |
| รูปที่2 Mapping Entity info (ข้อมูล) |
- customer (ลูกค้า)
![]() |
| รูปที่3 Mapping Entity customer (ลูกค้า) |
- store (ร้านค้า)
![]() |
| รูปที่4 Mapping Entity store (ร้านค้า) |
- product (สินค้า)
![]() |
| รูปที่5 Mapping Entity product (สินค้า) |
- product_comment (ความคิดเห็นสินค้า)
![]() |
| รูปที่6 Mapping Entity product_comment (ความคิดเห็นสินค้า) |
- img_comment (ความคิดเห็นรูป)
![]() |
| รูปที่7 Mapping Entity img_comment (ความคิดเห็นรูป) |
- img (รูปภาพ)
![]() |
| รูปที่8 Mapping Entity img (รูปภาพ) |
- จะได้ Relations ทั้งหมดดังต่อไปนี้
![]() |
| รูปที่9 Relations ทั้งหมด |
- Step 2: Mapping Weak Entity
- ไม่มี
- Step 3: Mapping One - to - One Relation
- ในการแปลง Relational 1:1 จะทำโดยการเลือก Pimary key ของฝั่งใดฝั่งหนึ่งมาเพิ่มเป็น Foreign key ของอีกฝั่ง
![]() |
| รูปที่10 Mapping ข้อมูล กับ ลูกค้า |
![]() |
| รูปที่11 Mapping ข้อมูล กับ ลูกค้า |
![]() |
| รูปที่12 Mapping ลูกค้า กับ ร้านค้า |
![]() |
| รูปที่13 Mapping ลูกค้า กับ ร้านค้า |
- Step 4: Mapping One - to - Many Relation
- ในการแปลง Relational 1:N จะทำโดยการเลือกเพิ่มข้อมูลด้าน N โดยเลือก Pimary key ของอีกฝั่งมาเพิ่มในตารางฝั่ง N
![]() |
| รูปที่14 Mapping ลูกค้า กับ สินค้า |
![]() |
| รูปที่15 Mapping ลูกค้า กับ สินค้า |
![]() |
| รูปที่16 Mapping สินค้า กับ ความคิดเห็นสินค้า |
![]() |
| รูปที่17 Mapping สินค้า กับ ความคิดเห็นสินค้า |
![]() |
| รูปที่18 Mapping สินค้า กับ รูปภาพ |
![]() |
| รูปที่19 Mapping สินค้า กับ รูปภาพ |
![]() |
| รูปที่20 Mapping สินค้า กับ ร้านค้า |
![]() |
| รูปที่21 Mapping สินค้า กับ ร้านค้า |
![]() |
| รูปที่22 Mapping รูปภาพ กับ ความคิเห็นรูป |
![]() |
| รูปที่23 Mapping รูปภาพ กับ ความคิเห็นรูป |
- Step 5: Mapping Many - to - Many Relation
- ไม่มี
- Step 6: Mapping Multivalued Attribute
- ในการแปลงMultivalued Attribute สามารถทำได้โดยการสร้างเป็นตารางใหม่ขึ้นมาหนึ่งตารางจากนั้นให้นำ Attribute มาใส่ เเละใช้ key ของตารางหลักมาเป็น foreign key ของตารางใหม่
![]() |
| รูปที่24 Multivalued Attribute |
![]() |
| รูปที่25 Multivalued Attribute |
![]() |
| รูปที่26 Multivalued Attribute |


































